文件大小:
软件介绍

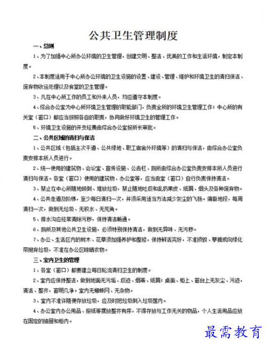
模板内容
1、公共区域(包括主次干道、公共绿地、职工宿舍外环境等)的清扫与保洁,由综合办公室负责安排本所人员进行。
2、统一使用的建筑物、会议室、宣传设施、公告栏、厕所由综合办公室负责安排本所人员进行清扫与保洁。各室(窗口)使用的建筑物、办公室等,应当由室(窗口)自行负责保持清洁。
3、禁止在中心所随地倾倒、堆放垃圾,禁止随地吐痰和乱扔果皮、纸屑、烟头及各种废弃物。
4、公共走道及阶梯,至少每日清扫一次,并须采用适当方法减少灰尘的飞扬。偏僻地段,每周清扫一次,做到无垃圾、无积水、无死角。
5、排水沟应经常清除污秽,保持清洁畅通。
6、厕所及其他公共卫生设施,必须特别保持清洁,做到无异味、无污秽。
制度特征
社会属性。因而,社会主义的管理制度总是为维护全体劳动者的利益而制定的。
公平公正性。管理制度在组织力对每一个角色都是平等的,任何人不得在管理制度之外。
可执行性。组织所设置的管理制度,必须是可执行的,不能偏离组织本身事务,成为一纸空文。
排它性。某种管理原则或管理方法一旦形成制度,与之相抵触的其他做法均不能实行; 特定范围内的普遍适用性。各种管理制度都有自己特定的适用范围,在这个范围内,所有同类事情,均需按此制度办理。
相对稳定性。管理制度一旦制定,在一般时间内不能轻易变更,否则无法保证其权威性。这种稳定性是相对的,当现行制度不符合变化了的实际情况时,又需要及时修订。
版权声明:
1 本站所有资源(含游戏)均是软件作者、开发商投稿,任何涉及商业盈利目的均不得使用,否则产生的一切后果将由您自己承担!
2 本站将不对任何资源负法律责任,所有资源请在下载后24小时内删除。
3 若有关在线投稿、无法下载等问题,请与本站客服人员联系。
4 如侵犯了您的版权、商标等,请立刻联系我们并具体说明情况后,本站将尽快处理删除,联系QQ:2499894784
湘公网安备:43011102000856号 

点击加载更多评论>>