文件大小:
软件介绍
在工作中需要出差的朋友们,如果由自己预先支付了本应该由公司出的差旅费用,可以对这些费用申请报销,一般企业报销都需要走完成的流程,今天小编为大家分享的企业差旅费报销制度范本就是专门针对报销申请打造的范文模板工具,可以帮助用户轻松编写出差旅费用的报销申请书。
模板内容
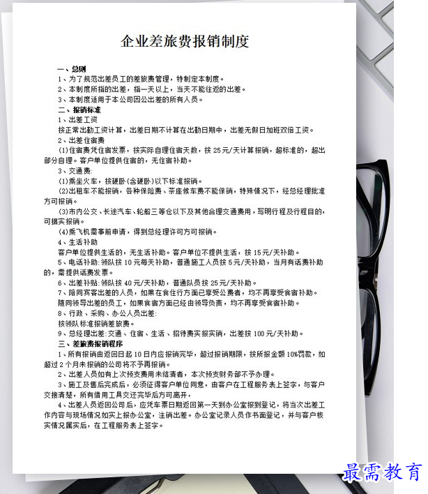
差旅费是指工作人员临时到常驻地以外地区公务出差所发生的城市间交通费、住宿费、伙食补助费和市内交通费。
差旅费的报销范围一般包括交通费、住宿费、伙食补助费、通讯费和杂费等。
交通费、住宿费、伙食补助费比较好理解,指出差人员出门所需的交通费用,住宿需要支付的房费,在外的餐费及相关费用。但是需要注意,这些费用必须合理,如果超出规定,企业很有可能不予报销。
通讯费是指出差期间的电话费,但是也有可能发生额外的邮寄费等相关费用。至于杂费内容就很多了,但大多数都是些很少发生的费用,影响不大。
注意事项
一、出差前一定记得申请报备
出差人员不是想哪天出差就可以哪天出差的,出差一定是根据企业的业务发展方向需要以及相关部门领导批准之后才可以出差的,也只有这样在出差之后的差旅费才可以报销,也就是说差旅费并不是在出差之后,可以凭借发票进行随意报销的。同时曾经有过员工将自己在外消费的一些私人发票混在出差差旅费报销的发票单据中,这是明令禁止的,希望引起大家的重视。而且工作需要出差,可不能直接一走了之。哪怕征得部门领导同意,也需要按流程事前提出书面申请。
二、差旅费记得在报销范围之内
差旅费顾名思义就是出差旅游发生的费用,但是这只是字面意思,实际上差旅费包含的范围还是比较广泛的,其中大致包括交通费、住宿费、伙食补助费、飞机行李托运费用等等。虽然这些费用看起来都是必不可少的支出,但是需要报销的人员也不要掉以轻心,因为这些费用都有严格的标准,一旦超出这个标准,公司可能也不会进行报销。
三、个人原因变更行程产生的额外费用不能报销
出差过程中行程的变更可能是票源紧张没有买到票需要临时中转先去别的城市,但是也有可能是有些员工在出差途中,因为临时增加出差行程到新的出差地点,或者变更出差行程到其它出差地点,都需要经领导书面审批后方可进行。否则擅自变动或者更改行程,差旅费是无法报销的。因为这样一来可以减少员工因为一己之私需要去某些地区旅游,或者直接在出差途中由于途径自己家乡而回家而产生一些额外路费,如果一经发现核实就需要出差人员自己负担额外超出费用。最后需要注意的是,进行差旅费报销时,必须在部门预算总额内控制开支,超出预算的话当月是无法进行报销的。
软件测评
软件是Word文档的格式,文字规范,页面整洁,能够符合企业的报销要求,帮助用户详细说明自己在出差过程中预支付的费用情况,并按流程申请审批报销。
软件截图
版权声明:
1 本站所有资源(含游戏)均是软件作者、开发商投稿,任何涉及商业盈利目的均不得使用,否则产生的一切后果将由您自己承担!
2 本站将不对任何资源负法律责任,所有资源请在下载后24小时内删除。
3 若有关在线投稿、无法下载等问题,请与本站客服人员联系。
4 如侵犯了您的版权、商标等,请立刻联系我们并具体说明情况后,本站将尽快处理删除,联系QQ:2499894784

湘公网安备:43011102000856号 

点击加载更多评论>>