位置:首页 > 软件操作教程 > 办公软件 > XMind > 问题详情

功能术语表-思维导图术语表

提问人:wx20251019143144发布时间:2025-10-19

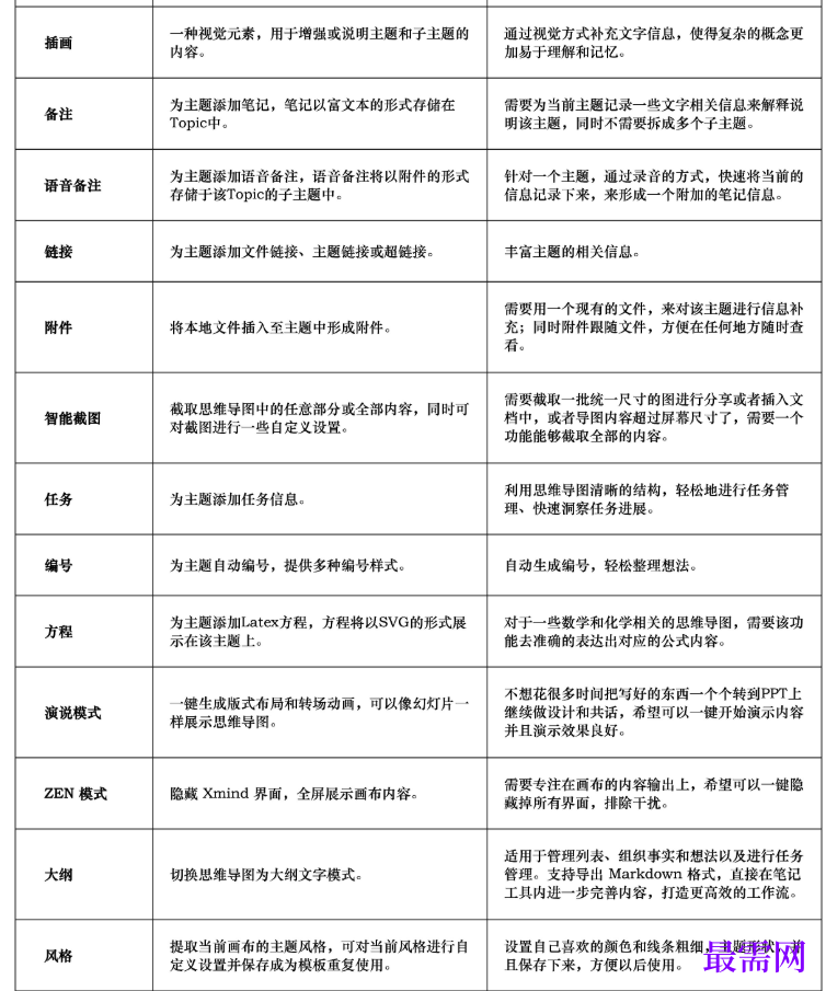
思维导图术语表

下面是一个 Xmind 软件的词汇表,帮助你熟悉关键术语。

image.png

image.png

image.png

继续查找其他问题的答案?

相关视频回答
回复(0)

最近更新

返回顶部